36+ Electronic Circuit Of Switch Gif

A switch changes between an open circuit and a short circuit and thus has the ability to reroute current to different parts of your system.

36+ Electronic Circuit Of Switch Gif. Various electrical or electronic circuits use switches to control or trigger the owl circuit. In addition to the on/off switch, many circuits contain switches that control how the circuit works or activate different features of the circuit.

Circuit Question - Switches and Other Components
Circuit Question - Switches and Other Components from www.technologystudent.com
Switches are an integral part of electronics. Are electrical, electronic or mechanical devices designed to interrupt or divert the flow of electric current or other signals in an electrical circuit. The apparatus used for controlling, regulating and switching on or off the electrical circuit in the electrical power system is known as switchgear.

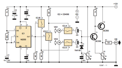
Have you ever wanted to delay the time ,of which an electric gadget at home,office and industry performs its function.this simple circuit,provides a solution.

Electronic switches are considered binary devices because they can be on or completely off. When the finger touch the on contact the a small current is delivered through skin to this electronic touch switch designed with transistors require a 6 volts power supply circuit. Home basic electronics soft latch power switch circuit. Almost every electronic device has a switch on it, if not several switches.