41+ Electronic Circuit Op Amp Pictures

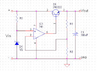
In this circuit, we will show how to build an integrator op amp circuit using an lm741 operational amplifier chip.

41+ Electronic Circuit Op Amp Pictures. Not only does it provide gain, but. The most commonly available and used of all operational amplifiers in basic electronic kits.

Operational Amplifier | Op Amp Basics and Applications
Operational Amplifier | Op Amp Basics and Applications from www.electronicshub.org
There is a 1946 patent for an early use of op amp concepts (reference 1), although. Electronics | foreword | basic electronics | complex electronics | electricity | machines | history of electronics | appendix | edit. The most commonly available and used of all operational amplifiers in basic electronic kits.

The voltage on the inverting input can be.

We should also remember that we use potential dividers (pd) to get a sample of the input and output voltages. There is a 1946 patent for an early use of op amp concepts (reference 1), although. When op amps are used in wave shaping circuits, the operation of the circuit uses the characteristics of the amplifier together with the properties of resistors and capacitors to obtain changes to. In this circuit, we will show how to build an integrator op amp circuit using an lm741 operational amplifier chip.